
Agencies will no longer be able to withhold historical documents – like the CIA’s history of the Bay of Pigs invasion – under FOIA’s expansive 5th exemption when the President signs the FOIA reform bill passed by Congress earlier this week. The bill (S. 337) was introduced by Senators John Cornyn, Chuck Grassley, and Patrick Leahy in the Senate, and was supported by Representatives Jason Chaffetz and Elijah Cummings in the House. (Toby McIntosh of FreedomInfo.org and Daniel Schuman have good write-ups on the bill, what made it in the final version, and the four-year struggle to make its passage a reality.)
The bill reflects many of the findings of the National Security Archive’s FOIA audits and litigation and is on its way to the President’s desk – and the White House has indicated the President will sign it.
Archive audits going back to 2009 show that most federal agencies have continued to ignore President Obama’s “presumption of disclosure” guidance that he issued on his first day in office. The new bill codifies this presumption, thereby requiring that records be released unless there is a foreseeable harm or legal requirement to withhold them.

A 2014 National Security Archive audit found that too many federal agencies have not updated their FOIA regulations to comply with the 2007 Open Government FOIA improvements. By neglecting to update their “FOIA handbooks,” agencies are essentially ignoring Congress’s FOIA reforms. The new bill requires all agencies update their regulations within 180 days of the laws passage, including the new statutory language.
The Archive’s lawsuits against the CIA and the State Department exposed those agencies’ practice of denying public access to historical documents (like the internal history of the Bay of Pigs disaster, and the telephone transcripts typed up by Henry Kissinger’s secretaries) by invoking FOIA’s “withhold it because you want to” exemption 5, on the grounds that their release would “chill” the official deliberative process. Neither the State Department nor the CIA claimed there was still classified information in those 30- and 40-year-old records, but relied instead on an over-broad reading of the exemption. The new FOIA bill mandates a 25-year sunset on the deliberative exemption and will curtail such senseless secrecy.
Of course, as FOIA advocates learned last session, the passage of FOIA reform in both the House and Senate does not guarantee that the bill will become law. As such, the Archive and a broad coalition of other Open Government groups have mounted a wide-ranging campaign to celebrate FOIA’s upcoming 50th birthday on July 4, 2016, to help argue that the law needs to be reformed by then.
The National Security Archive this week highlighted 50 of the year’s biggest news stories made possible by FOIA. The diverse front-page news shows how FOIA can impact human rights, government accountability, and even what you eat. Here is a sampling of this year’s top stories:
- FOIA releases to the National Security Archive provided critical evidence in the historic conviction of 14 Argentine military officers and 1 Uruguayan military officer for their participation in the Operation Condor international murder ring and were cited 150 times by the prosecution.
- Documents released through FOIA proved Pentagon officials deliberately misled Congress on the Defense Department’s handling of sexual assault cases in order to undermine reform legislation.
- Documents released by the Food and Drug Administration under FOIA show that cheese marketed as being“100% parmesan” contained 0% parmesan – and some wood pulp.
- Government audits freed by a FOIA lawsuit show widespread billing mistakes – primarily overcharging – in Medicare Advantage program.
The CIA’s recent release of documents on its torture program in response to ongoing FOIA lawsuits also represents significant FOIA victories. In response to an ACLU FOIA suit, the agency this week disclosed detainee transcripts describing the torture program, adding “first-person testimony to the growing historical record.” The CIA also released 50 documents this week in an overlapping FOIA lawsuit brought by Vice News’s Jason Leopold; the heavily-redacted documents reveal the graphic conditions that led to the 2002 death of detainee Gul Rahman at a CIA black site prison in Afghanistan. The releases are a step in the right direction, even as the National Archives and Records Administration continues to defer to the Justice Department’s dubious guidance and refused to use its authority to call the Senate Intelligence Committee’s report on the CIA’s torture program a federal record.
![pidb1[1]](https://unredacted.com/wp-content/uploads/2016/03/pidb11.png?w=600&h=461)
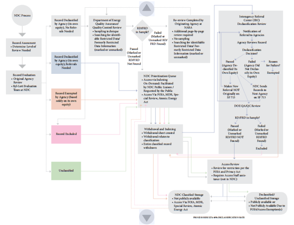
In its December 2014 report the Public Interest Declassification Board wrote that the National Declassification Center must understand that “clinging to manually-intensive [referral] processes diverts increasing dwindling resources …There must be an understanding and agreement that the current practice of having one, two or more persons conduct a laborious page-by-page declassification assessment for each record under review is an unsustainable practice.” Ungar reiterates that sentiment in his Post piece, and urges the National Declassification Center to abandon its “factory” approach to declassification and embrace electronic declassification of sensitive documents.
In a recent posting on the Senate Intelligence Committee’s adoption of the Fundamental Classification Guidance Review, Steve Aftergood notes that, because of uncommonly assertive reporting requirements, “the bill would reset the terms of the congressional intelligence oversight relationship, seemingly dispensing with comity and imposing mandatory disclosure to Congress of various categories of records.” Specific reporting requirements highlighted by Aftergood include expectations that the Privacy and Civil Liberties Oversight Board keep SSCI informed of all the Board’s activities, the submission of copies “of all memoranda of understanding between U.S. intelligence agencies,” and “notification of all classified and unclassified presidential directives to intelligence agencies, and their implementation.”
A federal judge has blocked the city of Seattle from releasing information sought by a public records request on the location of surveillance cameras the FBI had placed around the city, citing the government’s argument that doing so could jeopardize national security. The FBI has also stopped sharing information about its use of the cameras with the city’s public utility, Seattle City Light, “because of possibility the city will make the information public.”
The Office of the Director of National Intelligence (ODNI) recently released a report revealing that the intelligence community (IC) workforce is less diverse than both the federal workforce and the overall US workforce. In its announcement of the release – which is the first time the ODNI has publicly released its demographics – ODNI admits the IC struggles “to recruit talented officers who mirror the diverse country they serve,” going on to say, “Despite significant efforts, the IC [intelligence community] has not substantially increased the number of minority employees over time.”
Government Attic posted Harry Markopolos’s March 13, 2014, presentation before the Council of Inspectors General on Financial Oversight meeting on the detection of the Bernie Madoff’s Ponzi scheme and the failure of the Securities and Exchange Commission to take action. The presentation was released thanks to FOIA.
The Department of Health and Human Services is proposing to revise its FOIA regulations and comments are due by August 15, 2016. The proposed changes look – for the most part – pretty good, and include language allowing the department to waive fees as a matter of discretion. The regulations do not, however, reflect the D.C. Circuit Court of Appeals recent ruling that students are entitled to the same FOIA fee considerations as teachers. Thanks to Adam Marshall at the Reporters Committee for the Freedom of the Press for pointing out the proposed regulations.
![The original, unredacted version of this memorandum concerning James L. Kellis, an intelligence officer who worked for the Lippman Committee, was among those destroyed by CIA in "accordance with approved [NARA] records schedules."](https://unredacted.com/wp-content/uploads/2016/06/kellis.jpg?w=368&h=209)
Want to stay on top of the latest FOIA news? Click here to sign up for our weekly FRINFORMSUM email newsletter.
Happy FOIA-ing!

