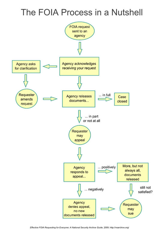
FOIA process

Leave a comment

30+ Years of Freedom of Information Action

The National Security Archive promotes the unearthing of evidence around past and current events relating to U.S. foreign, national security and human rights policies, recognizing the importance of usable history for scholars, journalists, politicians, public interest groups, and advocates for civil society.

Recent posts

TAG CLOUD

Able Archer able archer 83 access to information Advocacy Afghanistan b(5) CIA CIA torture report Cold War Colombia dhs DNSA Document Friday Documents doj drones FACA FBI FOIA foreign policy guantanamo guatemala historical records human rights ICE international Iran iscap JFK Kissinger Litigation MDR Media Mexico NARA National Security Archive News Nixon nsa nuclear weapons Obama ogis overclassification Reagan Snowden Sunshine Week tips torture United States wikileaks